Konstrukční práce a výrobní dokumentace na zakázku
Nabízíme naše dlouholeté zkušenosti a špičkové softwarové vybavení i pro vaše projekty. Vedle realizace vlastních zakázek poskytujeme externí konstrukční kapacity pro stavební firmy, projekční kanceláře i soukromé investory.
Co pro vás zpracujeme
Technická dokumentace a modely, které urychlí výrobu i montáž
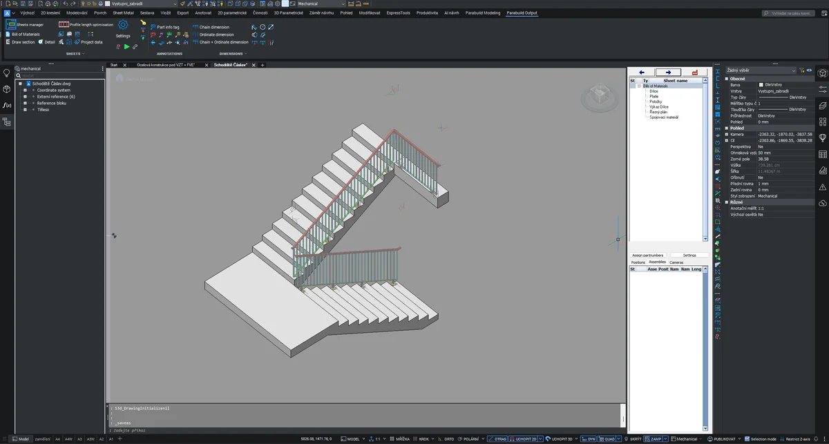
- Výrobní dokumentace (včetně NC dat): Kompletní podklady pro výrobu ocelových konstrukcí v souladu s normou EN 1090.
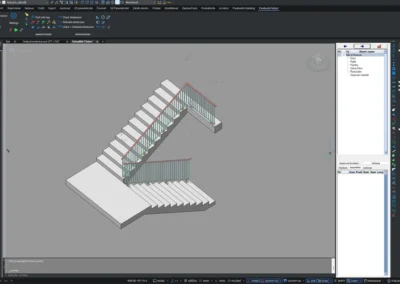
- 3D modelování a BIM: Detailní modely v systému BricsCAD a Parabuild, které eliminují kolize dříve, než se poprvé řízne do oceli.
- Návrhy dopravníkových systémů: Konstrukce logistických a technologických linek na míru vašemu provozu.
- Statické posouzení: Ve spolupráci s našimi externími partnery zajistíme ověření bezpečnosti a stability vašich konstrukcí.
Dokumentace
Proč svěřit dokumentaci právě nám?
Vycházíme z praxe
na rozdíl od čistě teoretických kanceláří.
Rozumíme oceli
Víme, jak se ocel chová v dílně i při montáži.
Efektivní realizace
Dokumentace od nás není jen „pěkný výkres“, ale návod na efektivní a bezproblémovou realizaci.
„Cenovou nabídku na výrobní dokumentaci zašleme po obdržení vašich podkladů.“
Reference
Kde můžete vidět naši práci?
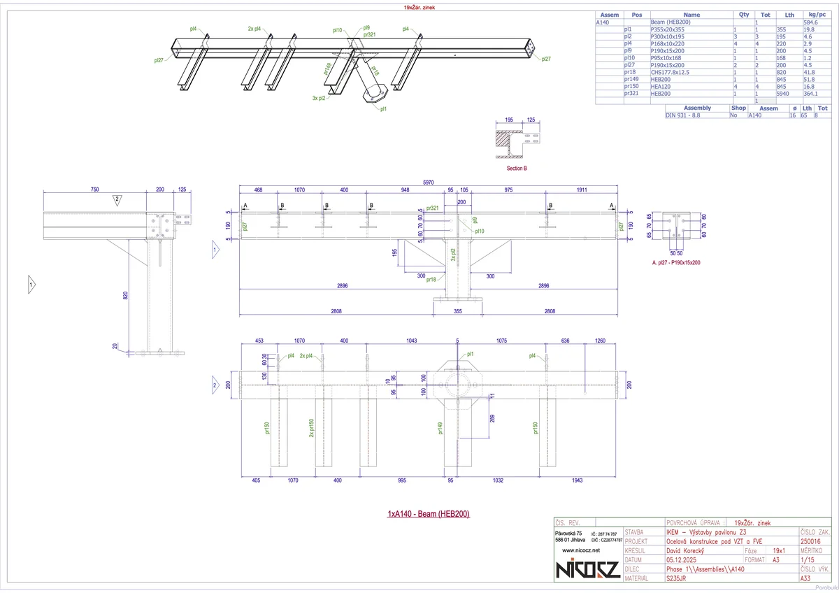
IKEM Výstavba laboratorního pavilonu Z3 – modulární výstavba II.
V červnu 2025 začala v Institutu klinické a experimentální medicíny stavba...
Armáda ČR
„Vážíme si vaší důvěry i bezpečnosti státu“ Některé z našich nejzajímavějších...
BioPharma HUB Masarykovy univerzity
Dodávka a montáž ocelové konstrukce na stavbě BioPharma HUB, která představuje...




